线性回归是一种线性模型,它假设输入变量x与单个输出变量y之间存在线性关系。具体的说,就是利用线性回归模型,从一组输入变量的线性组合中,计算出输出变量y。
如果有两个或者两个以上的自变量,这样的线性回归分析,就是多元线性回归。其实,在实际生活中,一个现象往往受多个因素的影响,所以多元线性回归比一元线性回归的应用更广。
假如说:我想买西瓜,此时,我应该挑选自己满意的西瓜,那么怎么挑选呢,我们应该从从色泽,根蒂,敲打的声音等多个维度考察西瓜的质量,假如每个影响西瓜的因素和瓜的质量是线性关系,就可以写成入下线性的关系:

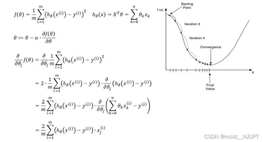
使用梯度下降法求解多元线性回归:
其中J为损失函数,对损失函数中的参数求偏导得到梯度,带到梯度下降公式中,使得梯度不断下降,即沿着负梯度方向,使得损失函数越来越小,即误差最小,模型越来越好。

负梯度方向:函数变化减少最快的方向,即变量沿此方向变化时,函数减少最快。
损失函数是系数的函数,如果系数沿着损失函数的负梯度变化,此时损失函数减少最快,能够以最快速度下降到最小值。
其中,梯度下降公式入下:
其中α叫做步长,也叫做学习率,这意味着我们可以通过控制及步长来控制每一步走的距离,保证不要走太快,防止错过了最低点,同时也要保证尽快收敛,故α在梯度下降中还是比较重要的,既不能太大,也不能太小。

如果觉得多元线性回归的梯度下降不好理解,我们可以退回到一元线性回归的梯度下降进行观察,如下所示,其实就是不停的更新参数值,使得损失函数越来越小

线性回归求解可以使用最小二乘法和梯度下降法,下面我们针对两种方法进行对比:
1-相同点:本质和目标相同,两种都是经典的学习算法,在给定已知数据的情况下,利用求导算出一个模型(函数),使得损失函数最小,然后对给定的新数据进行估算预测。
2-不同点:损失函数的选择:最小二乘法必须使用平方损失函数,而梯度下降可以选取其它函数;实现方法不同,最小二乘法是实现全局最小,而梯度下降是一种迭代法;一般最小二乘法一定可以得到全局最小,但对于多元计算繁琐,且复杂情况下未必有解,而梯度下降的迭代比较简单,但找到的一般是局部最小,即极小值,仅在目标函数是下凸函数是才是全局最小,到最小点的收敛速度会变慢,且对初始点的选择极为敏感,而且步长的选择对损失函数也有影响。
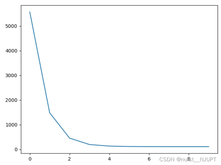
梯度下降,迭代数次后,损失函数趋于最小,110左右。

散点图的拟合直线如下所示:

控制台输出的损失函数相对于最小二乘法稍大,即误差稍大。

版权声明:
本文来自互联网用户投稿,该文观点仅代表作者本人,不代表本站立场。本站仅提供信息存储空间服务,不拥有所有权,不承担相关法律责任。
如若内容造成侵权、违法违规、事实不符,请将相关资料发送至xkadmin@xkablog.com进行投诉反馈,一经查实,立即处理!
转载请注明出处,原文链接:https://www.xkablog.com/te-hg/12232.html