
The network had a very similar architecture as LeNet by Yann LeCun et al but was deeper, with more filters per layer, and with stacked convolutional layers. It consisted 11x11, 5x5,3x3, convolutions, max pooling, dropout, data augmentation, ReLU activations, SGD with momentum. It attached ReLU activations after every convolutional and fully-connected layer
Similar to AlexNet, only 3x3 convolutions, but lots of filters

- Convolution using 64 filters
 - Convolution using 64 filters + Max pooling
 - Convolution using 128 filters
 - Convolution using 128 filters + Max pooling
 - Convolution using 256 filters
 - Convolution using 256 filters
 - Convolution using 256 filters + Max pooling
 - Convolution using 512 filters
 - Convolution using 512 filters
 - Convolution using 512 filters + Max pooling
 - Convolution using 512 filters
 - Convolution using 512 filters
 - Convolution using 512 filters + Max pooling
 - Fully connected with 4096 nodes
 - Fully connected with 4096 nodes
 - Output layer with Softmax activation with 1000 nodes
 
- Convolutions layers (used only 3*3 size )
 - Max pooling layers (used only 2*2 size)
 - Fully connected layers at end
 - Total 16 layers
 
实际上,一个5x5可以用两个3x3来近似代替,一个7x7可以用三个3x3的卷积核来代替,不仅提升了判别函数的识别能力,而且还减少了参数;如3个3x3的卷积核,通道数为C,则参数为3x(3x3xCxC)=27C2C2,而一个7x7的卷积核,通道数也为C,则参数为(7x7xCxC)=49C2C2。
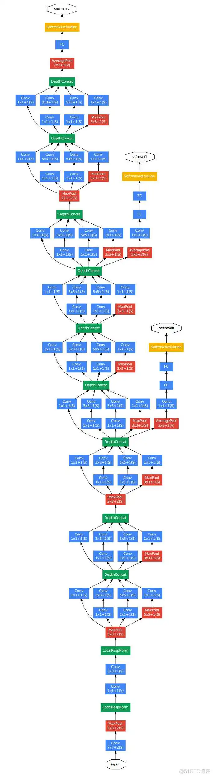
GoogLeNet采用了22层网络,为了避免上述提到的梯度消失问题,GoogLeNet巧妙的在不同深度处增加了两个loss来保证梯度回传消失的现象
Inception的网络,将1x1,3x3,5x5的conv和3x3的pooling,stack在一起,一方面增加了网络的width,另一方面增加了网络对尺度的适应性,但是如果简单的将这些应用到feature map上的话,concat起来的feature map厚度将会很大,所以为了避免这一现象提出的inception具有如下结构,在3x3前,5x5前,max pooling后分别加上了1x1的卷积核起到了降低feature map厚度的作用,这也使得虽然googlenet有22层但是参数个数要少于alexnet和vgg。inception的具体结构如图2所示。
1、GoogLeNet Inception V1

对上图做以下说明: 
1 . 采用不同大小的卷积核意味着不同大小的感受野,最后拼接意味着不同尺度特征的融合; 
2 . 之所以卷积核大小采用1、3和5,主要是为了方便对齐。设定卷积步长stride=1之后,只要分别设定pad=0、1、2,那么卷积之后便可以得到相同维度的特征,然后这些特征就可以直接拼接在一起了; 
3 . 文章说很多地方都表明pooling挺有效,所以Inception里面也嵌入了。 
4 . 网络越到后面,特征越抽象,而且每个特征所涉及的感受野也更大了,因此随着层数的增加,3x3和5x5卷积的比例也要增加。

对上图做如下说明: 
1 . 显然GoogLeNet采用了模块化的结构,方便增添和修改; 
2 . 网络最后采用了average pooling来代替全连接层,想法来自NIN,事实证明可以将TOP1 accuracy提高0.6%。但是,实际在最后还是加了一个全连接层,主要是为了方便以后大家finetune; 
3 . 虽然移除了全连接,但是网络中依然使用了Dropout ; 
4 . 为了避免梯度消失,网络额外增加了2个辅助的softmax用于向前传导梯度。文章中说这两个辅助的分类器的loss应该加一个衰减系数,但看caffe中的model也没有加任何衰减。此外,实际测试的时候,这两个额外的softmax会被去掉。
global average pooling:假如,最后的一层的数据是10个6*6的特征图,global average pooling是将每一张特征图计算所有像素点的均值,输出一个数据值,
这样10 个特征图就会输出10个数据点,将这些数据点组成一个1*10的向量的话,就成为一个特征向量,就可以送入到softmax的分类中计算了

2、GoogLeNet Inception V2
于是,任意nxn的卷积都可以通过1xn卷积后接nx1卷积来替代。实际上,作者发现在网络的前期使用这种分解效果并不好,还有在中度大小的feature map上使用效果才会更好。(对于mxm大小的feature map,建议m在12到20之间)。

(1) 图4是GoogLeNet V1中使用的Inception结构;
(2) 图5是用3x3卷积序列来代替大卷积核;
(3) 图6是用nx1卷积来代替大卷积核,这里设定n=7来应对17x17大小的feature map。该结构被正式用在GoogLeNet V2中。

形式上看,就是用H(X)来表示最优解映射,但我们让堆叠的非线性层去拟合另一个映射F(X):=H(X) - X, 此时原最优解映射H(X)就可以改写成F(X)+X,我们假设残差映射跟原映射相比更容易被优化。极端情况下,如果一个映射是可优化的,那也会很容易将残差推至0,把残差推至0和把此映射逼近另一个非线性层相比要容易的多。

到此这篇resnet18比resnet50好(resnet18和resnet50)的文章就介绍到这了,更多相关内容请继续浏览下面的相关 推荐文章,希望大家都能在编程的领域有一番成就!
版权声明:
本文来自互联网用户投稿,该文观点仅代表作者本人,不代表本站立场。本站仅提供信息存储空间服务,不拥有所有权,不承担相关法律责任。
如若内容造成侵权、违法违规、事实不符,请将相关资料发送至xkadmin@xkablog.com进行投诉反馈,一经查实,立即处理!
转载请注明出处,原文链接:https://www.xkablog.com/rfx/57256.html