当前位置:网站首页 > 技术经理的晋升之路 > 正文

经典的电路图及工作原理(经典的电路图及工作原理有哪些)



电路图

  注意要点:

  1、二极管的单向导电性,伏安特性曲线,理想开关模型和恒压降;

  2、桥式整流电流流向过程,输入输出波形;

  3、计算:Vo,Io,二极管反向电压。

电路图

  注意要点:

  1、电源滤波的过程,波形形成过程;

  2、计算:滤波电容的容量和耐压值选择

电路图

  注意要点:

  1、信号滤波器的作用,与电源滤波器的区别和相同点;

  2、LC串联和并联电路的阻抗计算,幅频关系和相频关系曲线;

  3、画出通频带曲线,计算谐振频率。

电路图

  注意要点:

  1、电路的作用,与滤波器的区别和相同点;

  2、微分和积分电路电压变化过程分析,画出 电压变化波形图;

  3、计算:时间常数,电压变化方程,电阻和电容参数的选择。1电路的作用:积分电路:

电路图

  注意要点:

  1、三极管的结构、三极管各极电流关系、特性曲线、放大条件;

  2、元器件的作用、电路的用途、电压放大倍数、输入和输出的信号电压相位关系、交流和直流等效电路图;

  3、静态工作点的计算、电压放大倍数的计算。

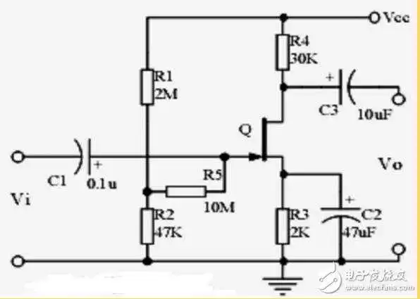
电路图

  注意要点:

  1、元器件的作用、电路的用途、电压放大倍数、输入和输出的信号电压相位关系、交流和直流等效电路图;

  2、电流串联负反馈过程的分析,负反馈对电 路参数的影响;

  3、静态工作点的计算、电压放大倍数的计算。

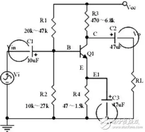
电路图

  注意要点:

  1、元器件的作用、电路的用途、电压放大倍数、输入和输出的信号电压相位关系、交流和直流等效电路图。电路的输入和输出阻抗特点;

  2、电流串联负反馈过程的分析,负反馈对电路参数的影响;

  3、静态工作点的计算、电压放大倍数的计算。

电路图

  1、反馈的概念,正负反馈及其判断方法、并联反馈和串联反馈及其判断方法、电流反馈和电压反馈及其判断方法;

  2、带负反馈电路的放大增益;

  3、负反馈对电路的放大增益、通频带、增益的稳定性、失真、输入和输出电阻的影响。

电路图

  1、稳压二极管的特性曲线;

  2、稳压二极管应用注意事项;

  3、稳压的过程分析。

电路图

  1、反馈的概念,正负反馈及其判断方法、并联反馈和串联反馈及其判断方法、电流反馈和电压反馈及其判断方法;

  2、带负反馈电路的放大增益;

  3、负反馈对电路的放大增益、通频带、增益的稳定性、失真、输入和输出电阻的影响。

电路图

  1、电路各元器件的作用,电路的用途、电路的特点;

  2、电路的工作原理分析。如何放大差模信号 而抑制共模信号;

  3、电路的单端输入和双端输入,单端输出和双端输出工作方式。

电路图

  注意要点:

  1、场效应管的分类、特点、结构、转移特性和输出特性曲线;

  2、场效应放大电路的特点;

  3、场效应放大电路的应用场合。

电路图

注意要点:

  1、每个元器件的作用、选频放大电路的特点,电路的作用;

  2、特征频率的计算,选频元件参数的选取。

电路图

1、理想运算放大器的概念。运放的输入端虚拟短路、虚拟断路之间的区别;

  2、反相输入方式的运放电路的主要用途,以及输入电压与输出电压信号的相位;

  3、同相输入方式下的增益表达式(输入阻抗、输出阻抗)。

电路图

  注意要点:

  1、差分输入运算放大电路的特点、用途;

  2、输出信号电压与输入信号电压的关系。

电路图

注意要点:

  1、电压比较器的作用和工作过程;

  2、比较器的输入—输出特性曲线。

电路图

1、振荡电路的组成、作用、起振的相位条件以及振荡电路起振和平衡幅度条件;

  2、RC电路阻抗与频率、相位与频率的关系曲线;

  3、RC振荡电路的相位条件分析和振荡频率。

电路图

注意要点:

  1、振荡相位条件;

  2、振荡频率计算。

电路图

注意要点:

  1、石英晶体的特点、等效电路、特性曲线;

  2、石英晶体振动器的特点;

  3、石英晶体振动器的振荡频率。

电路图

注意要点:

  1、乙类功率放大器的工作过程以及交越失真;

  2、复合三极管的复合规则;

  3、甲乙类功率放大器的工作原理、自举过程,甲类功率放大器、甲乙类功率放大器的特点。

到此这篇经典的电路图及工作原理(经典的电路图及工作原理有哪些)的文章就介绍到这了,更多相关内容请继续浏览下面的相关推荐文章,希望大家都能在编程的领域有一番成就!

版权声明


相关文章:

  • 电路原理图gnd(电路原理图和PCB图的区别)2026-04-07 23:27:08
  • 华为模拟器路由器接口配置ip地址(华为模拟器路由器接口配置ip地址是多少)2026-04-07 23:27:08
  • 双管反激电路图(双管反激250w)2026-04-07 23:27:08
  • vue中的父子组件传值(vue父子组件之间传值以及方法调用)2026-04-07 23:27:08
  • 华为模拟器查看路由命令(华为模拟器查看路由命令在哪)2026-04-07 23:27:08
  • can通讯接口电路 液晶屏(can通讯电路故障怎么解决)2026-04-07 23:27:08
  • 产品经理必懂的技术知识(产品经理必懂的技术知识)2026-04-07 23:27:08
  • 反激电路优点(反激电路的工作原理)2026-04-07 23:27:08
  • 华为模拟器查看路由命令(华为模拟器查看路由命令)2026-04-07 23:27:08
  • 华为ensp模拟器的路由器实验(ensp模拟器路由器指令)2026-04-07 23:27:08
  • 全屏图片