前几天一位小伙伴去面试,被要求现场写如何实现链表的逆序?写完一种问还有没有其他方式?

今天咱们就来聊聊到底如何实现链表的逆序以及有哪些方法?(文中的链表是单链表)

给定一个带头节点的单链表,请将其逆序。如下图所示,head为头部。

由于单链表与数组不相同,单链表中每个节点的地址都存储在其前驱节点的指针域中,因此,对单链表中任何一个结点的访问只能从链表的头指针开始进行遍历。在对链表的操作过程中,需要特别注意在修改结点指针域的时候,记录下后继结点的地址,否则会丢失后继结点。
方法一:就地逆序
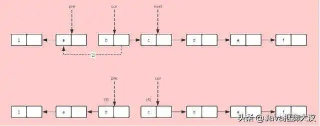
序主要思路:在遍历链表时,修改当前结点的指针域的指向,让其指向它的前驱结点。为此,需要用一个指针变量来保存前驱结点的地址。此外,为了在调整当前结点指针域的指向后还能找到后继结点,还需要另外一个指针变量来保存后继结点的地址,在所有的结点都被保存好以后就可以直接完成指针的逆序了。除此之外,还需要特别注意对链表首尾结点的特殊处理。具体实现方式如下图所示。

在上图中,假设当前已经遍历到cur 结点,由于它所有的前驱结点都已经完成了逆序操作,因此,只需要使
即可完成逆序操作。在此之前,为了能够记录当前结点的后继结点的地址,需要用一个额外的指针next来保存后继结点的信息,通过上图(1)~(4)四步把实线的指针调整为虚线的指针就可以完成当前结点的逆序;当前结点完成逆序后,通过向后移动指针来对后续的结点用同样的方法进行逆序操作。
算法实现
运行结果
算法性能分析
以上这种方法只需要对链表进行一次遍历,因此,时间复杂度为O(N)。其中,N为链表的长度。但是需要常数个额外的变量来保存当前结点的前驱结点与后继结点,因此,空间复杂度为O(1)。
方法二:递归法
假定原链表为1→2→3→4→5→6→7,
递归法的主要思路为:先逆序除第一个结点以外的子链表
(将1→2→3→4→5→6→7变为1→7→6→5→4→3→2),
接着把结点1添加到逆序的子链表的后面
(1→2→3→4→5→6→7 变为7→6→5→4→3→2→1)。
同理,在逆序链表2→3→4→5→6→7时,
也是先逆序子链表3→4→5→6→7(逆序为2→7→6→5→4→3),
接着实现链表的整体逆序(2→7→6→5→4→3转换为7→6→5→4→3→2)。
算法实现
运行输出
算法性能分析
由于递归法也只需要对链表进行一次遍历,因此,算法的时间复杂度也为O(N)。其中, N 为链表的长度。递归法的主要优点是:思路比较直观,容易理解,而且也不需要保存前驱结点的地址;缺点是:算法实现的难度较大。此外,由于递归法需要不断地调用自己,需要额外的压栈与弹栈操作,因此,与方法一相比性能会有所下降。
方法三:插入法
插入法的主要思路:从链表的第二个结点开始,把遍历到的结点插入到头结点的后面,直到遍历结束。假定原链表为
在遍历到2时,将其插入到头结点后,链表变为
同理将后序遍历到的所有结点都插入到头结点head后,就可以实现链表的逆序。
算法实现
算法性能分析
以上这种方法也只需要对单链表进行一次遍历,因此,时间复杂度为O(N)。其中,N为链表的长度。与方法一相比,这种方法不需要保存前驱结点的地址,与方法二相比,这种方法不需要递归地调用,效率更高。
引申
①对不带头结点的单链表进行逆序;
②从尾到头输出链表。
分析
对不带头结点的单链表的逆序,读者可以自己练习(方法二已经实现了递归的方法),这里主要介绍单链表逆向输出的方法。
方法一:就地逆序+顺序输出
首先对链表进行逆序,然后顺序输出逆序后的链表。这种方法的缺点是改变了链表原来的结构。
方法二:逆序+顺序输出
申请新的存储空间,对链表进行逆序,然后顺序输出逆序后的链表。逆序的主要思路为:每当遍历到一个结点的时候,申请一块新的存储空间来存储这个结点的数据域,同时把新结点插入到新的链表的头结点后。这种方法的缺点是需要申请额外的存储空间。
方法三:递归输出
递归输出的主要思路:先输出除当前结点外的后继子链表,然后输出当前结点,假如链表为1→2→3→4→5→6→7,那么先输出2→3→4→5→6→7,再输出1。同理,对于链表2→3→4→5→6→7,也是先输出3→4→5→6→7,接着输出2,直到遍历到链表的最后一个结点7的时候会输出结点7,然后递归地输出6,5,…,1。实现代码如下:
输出
算法性能分析:以上这种方法只需要对链表进行一次遍历,因此,时间复杂度为O(N)。其中,N为链表的长度。
到此这篇单链表 逆序(单链表逆序java)的文章就介绍到这了,更多相关内容请继续浏览下面的相关推荐文章,希望大家都能在编程的领域有一番成就!版权声明:
本文来自互联网用户投稿,该文观点仅代表作者本人,不代表本站立场。本站仅提供信息存储空间服务,不拥有所有权,不承担相关法律责任。
如若内容造成侵权、违法违规、事实不符,请将相关资料发送至xkadmin@xkablog.com进行投诉反馈,一经查实,立即处理!
转载请注明出处,原文链接:https://www.xkablog.com/jjc/23742.html