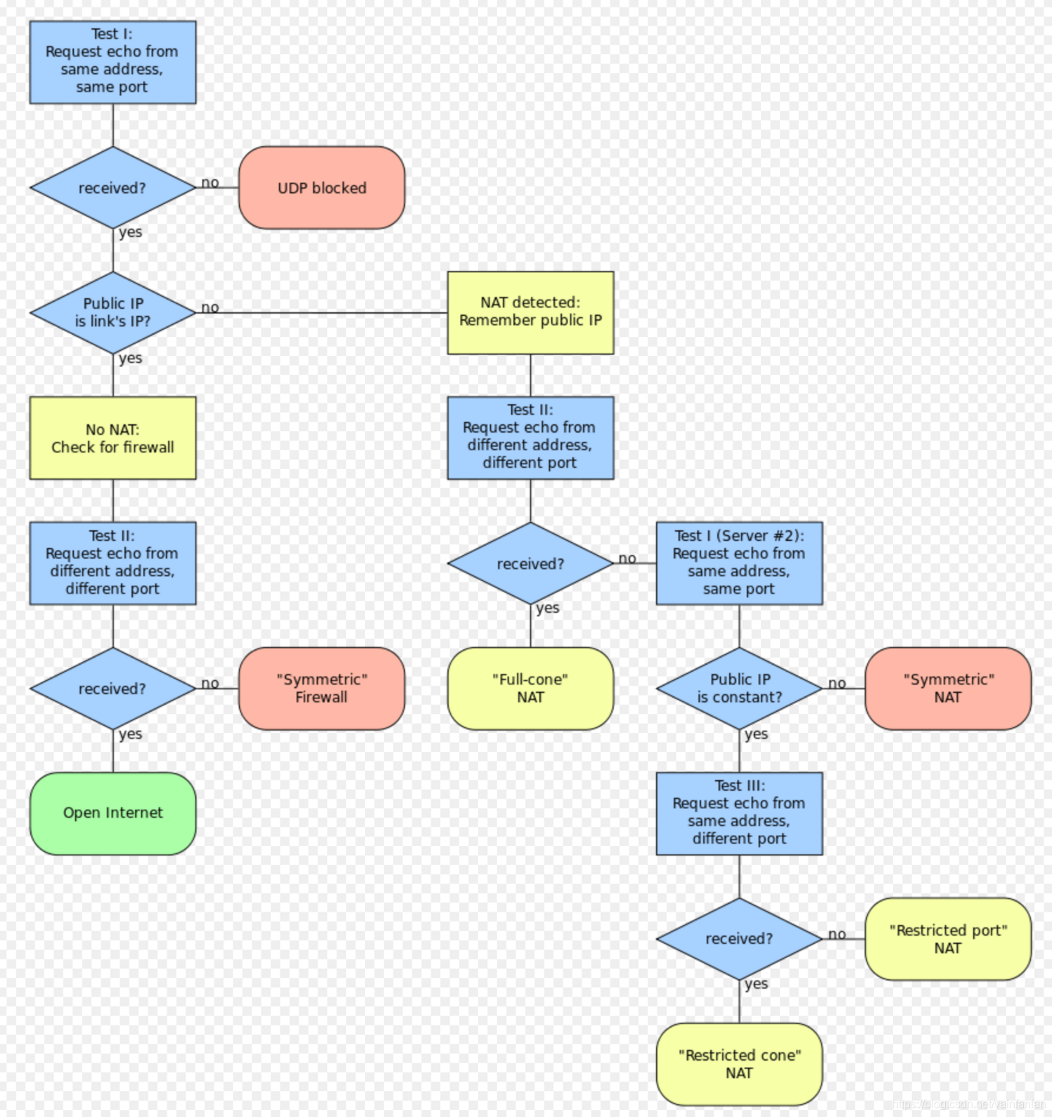
根据https://blog.csdn.net/vainfanfan/article/details/,NAT类型有四种:完全锥形、IP限制锥形、端口限制锥形、对称。
stun服务器检测nat类型的过程:

版权声明:
本文来自互联网用户投稿,该文观点仅代表作者本人,不代表本站立场。本站仅提供信息存储空间服务,不拥有所有权,不承担相关法律责任。
如若内容造成侵权、违法违规、事实不符,请将相关资料发送至xkadmin@xkablog.com进行投诉反馈,一经查实,立即处理!
转载请注明出处,原文链接:https://www.xkablog.com/bcyy/22909.html