SIM卡接口用于连接SIM卡并读取SIM卡信息,以便在注册4G网络时进行鉴权身份验证,是4G通信系统的必要功能。
合宙低功耗4G模组经典型号Air780E支持两路SIM卡,支持双卡切换,便于设备灵活选择,切换网络。接下来,我们详细介绍SIM卡接口功能及其电路设计相关注意事项,希望对您的应用有帮助。
Air780E模组支持2路USIM接口,支持双卡单待功能,均符合ETSI和IMT-2000规范。
- USIM1接口:
自适应支持1.8V和3.3V USIM卡; - USIM2接口:
支持USIM卡的电平与模组GPIO电平配置相同。模组GPIO电平配置为1.8V时,USIM2只支持1.8V的USIM卡;模组GPIO电平配置为3.3V时,USIM2只支持3.3V的USIM卡。
Air780E模组SIM卡信号相关管脚,详见下方图表:
1)支持SIM卡类型:
- USIM1接口:1.8V/3.3V USIM卡;
- USIM2接口:
与模组GPIO电平配置有关。模组GPIO电平配置为1.8V时,只支持1.8V的USIM卡;模组GPIO电平配置为3.3V时,只支持3.3V的USIM卡。
2)SIM卡在位检测: USIM1支持;USIM2不支持。
3)支持协议: ETSI / IMT-2000
4)双卡特性: 双卡单待
激活时序:
当SIM卡的触点接通序列结束后(RST处于低电平,VCC稳定供电,ME的I/O处于接收状态,VPP被置为空闲状态,CLK提供适当的、稳定的时钟),SIM卡准备复位。
如下图所示:
t2≤200/fi;400/fi≤t1≤40000/fi;40000/fi≤t3。
- 时钟信号在T0时刻加到CLK触点,I/O总线在时钟信号加到CLK触点200个时钟周期(T0时刻之后的t2时间段)之内应该处于高阻状态;
- 内部复位的SIM卡,在几个时钟周期之后开始复位,复位应答应该在400~40000个时钟周期内开始(T0时刻之后的t1时间段之内);
- 低电平复位的SIM卡的复位信号至少在40000个时钟周期内RST触点维持低电平(T0之后的t3时间段内),如果在40000个时钟周期内没有复位应答,则RST触点被置为高电平;
- I/O端的复位应答必须在RST上升沿开始的400~40000个时钟周期内开始(T1时刻之后的t1时间段之内);
- 如果复位应答在400~40000个时钟周期内没有开始(T1时刻之后的t3时间段之内),则RST触点的电平将被置为低电平(在T2时刻),触点也将被ME释放。
Air780E支持双卡单待,同一时间只能使用其中一个SIM通道。可以通过相应的AT指令或者LuatOS相应的API,进行SIM卡通道切换。
相关特性如下:
1)对于内置贴片SIM卡的双卡应用场景,建议将贴片SIM卡置于SIM2通道,外置插拔SIM卡座置于SIM1通道,以实现优先使用外置插拔SIM卡的效果。
2)由于Air780E是双卡单待模式,因此同时只能有一张SIM卡在工作,系统在切换SIM卡时,会重新注册网络。
3)模组开机会默认检测SIM1通道,在SIM1通道检测到SIM卡不在位的情况下,才会去检测SIM2通道。
4)USIM_DET信号为SIM卡插拔检测管脚,上下边沿电平触发中断,触发系统进行SIM1通道的卡在位检测。而SIM2通道不支持SIM卡插拔检测。
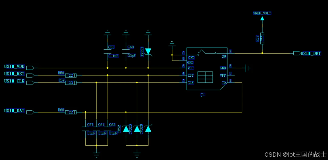
常用的SIM卡参考设计如下:
USIM1通道:

USIM2通道:
设计注意事项:
1)SIM卡座与模组距离摆件不能太远,越近越好,尽量保证SIM卡信号线布线不超过20cm。
2)SIM卡信号线布线远离RF线和VBAT电源线。
3)为了防止可能存在的USIM_CLK信号对USIM_DATA信号的串扰,两者布线不要太靠近,在两条走线之间增加地屏蔽。且对USIM_RST_N信号也需要地保护。
4)为了保证良好的ESD保护,建议加TVS管,并靠近SIM卡座摆放。选择的ESD器件寄生电容不大于50pF。在模组和SIM卡之间也可以串联22欧姆的电阻用以抑制杂散EMI,增强ESD防护。SIM卡的外围电路必须尽量靠近SIM卡座。
5)在需要模组进入休眠的场景,SIM_DET禁止用VDD_EXT上拉,否则会造成无法休眠的问题;建议用VREF_VOLT上拉。
6)USIM2通道由于是与普通GPIO口复用,因此无法自适应1.8V/3.3V USIM卡,USIM2的电平只能与VDD_EXT保持一致,也就是与模组GPIO电平保持一致。
7)USIM_DET只支持USIM1通道,通过中断触发系统查询SIM卡是否在位,因此,USIM_DET只要是电平变化就能触发中断,无论是高电平或是低电平。
8)USIM2_DAT和USIM2_RST在模组内部被4.7K上拉到USIM_VDD;USIM2_CLK通过100K上拉到RefVolt。因此如果要使用这三个管脚复用GPIO,要注意上拉电阻对外设的影响。
9)USIM1_VDD和USIM2_VDD共用同一个电源,内部是同一个网络,因此USIM1_VDD和USIM2_VDD总是同时上下电,即使USIM2通道不使用。
在出现SIM卡不识别卡时,测量SIM卡供电VDD_SIM,总是发现VDD_SIM为低电平?
原因解析:
SIM卡在初始化时,系统会尝试4次与SIM卡交互。此时VDD_SIM也会打开4次,分别在1.8V和3.3V交替检测,若检测不到SIM卡,VDD_SIM卡就会关闭,如下图:
因此在检测不到SIM卡的情况下,USIM_VDD总是低电平。
设计建议:
VDD_SIM不输出不是SIM卡不识别的原因,而是结果;SIM卡上任何一个信号异常,均会导致VDD_SIM自动关闭。
到此这篇bt601接口(bt601接口定义)的文章就介绍到这了,更多相关内容请继续浏览下面的相关推荐文章,希望大家都能在编程的领域有一番成就!版权声明:
本文来自互联网用户投稿,该文观点仅代表作者本人,不代表本站立场。本站仅提供信息存储空间服务,不拥有所有权,不承担相关法律责任。
如若内容造成侵权、违法违规、事实不符,请将相关资料发送至xkadmin@xkablog.com进行投诉反馈,一经查实,立即处理!
转载请注明出处,原文链接:https://www.xkablog.com/bcyy/22290.html