Air724UG 可支持两路I2C 接口:
- 兼容Philips I2C 标准协议
- 支持Fast mode (400Kbps)和 Slow mode(100Kbps)
- 只支持 master 模式,不支持 slaver 模式
- 可通过软件来配置内部的上拉电阻,1.8K 或者 20K
- 理论上最多可支持 127 个从设备
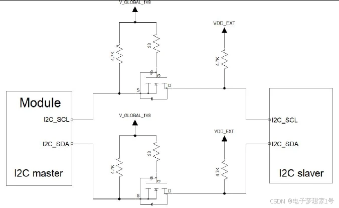
I2C 的参考电路如下:

Air724UG 的I2C 接口电压是 1.8V,如果要接 3.3V/5V 的I2C 设备,则需要加电平转换电路,参考电路如下:

V_GLOBAL_1V8 是模块 I2C 的参考电压。VDD_EXT 是 I2C 设备的参考电压。电平转换用的 NMOS 管必须选用结电容小于 50pF 的型号,推荐型号如下:
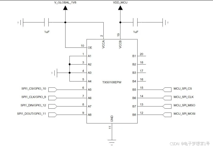
Air724UG 的SPI 只支持master 模式,参考电路如下:

Air724UG 的SPI 接口电压是 1.8V,如果需要外接 3.3V/5V 的外设,需要加电平转换芯片,推荐采用TI
的TXS0108E, 8 位双向电压电平转换器,适用于漏极开路和推挽应用,最大支持速率: 推挽:110Mbps
开漏:1.2Mbps
SPI 电平转换参考电路如下:

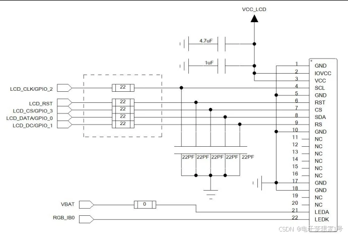
Air724UG 支持一路LCD 专用SPI 接口,用于驱动 SPI LCD 屏幕:
- 最大支持 320*240 分辨率,30 帧
- 内置图像处理单元 GOUDA
- 支持格式: YUV4 : 2 : 0,YUV4 : 2 : 2,RGB565,ARGB8888
- 目前只支持 4 线 8bit 一通道类型的LCD
- 支持 1.8V /2.8V LCD 屏幕
参考电路如下:

- LCD 信号线上建议预留 RC 滤波电路,以降低对LTE 天线的干扰;
- RGB_IB0 管脚是开漏输出管脚,恒流模式调节范围:1.68mA - 54.6mA,最大输入电流 100mA,串联的限流电阻的阻值可以根据实际使用情况来调整。
- 根据实际选用的LCD 来配置VCC_LCD 的输出电压。
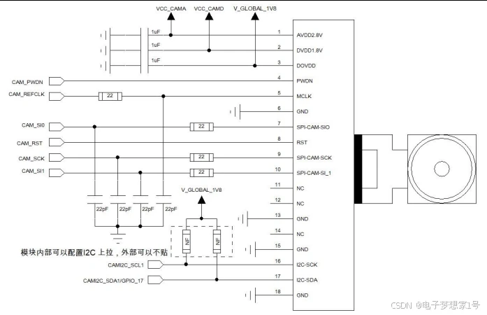
Air724UG 支持一路SPI camera 输入接口,可用于扫码、拍照等应用,不支持视频。
- 最高像素 30W 像素
- 支持数据格式YUV422, Y420, RAW8, RAW10
- 集成GC0310 驱动参考电路如下:

- Camera 信号线上建议预留RC 滤波电路,以降低对 LTE 天线的干扰;RC 滤波电路需要靠近Camera放置;
- VCC_CAMA 和 VCC_CAMD 的滤波电容需要靠近 Camera 放置
- 模块内部可以配置I2C 上拉,故CAMI2C 接口的上拉电阻可以不贴;
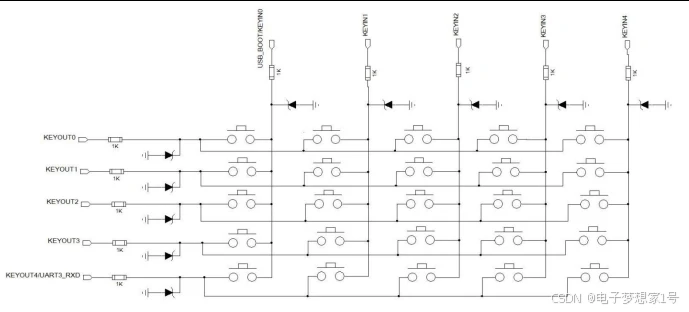
Air724UG 最多可支持 6 x 6 扫描键盘,参考电路如下:

注意:
- KEYIN0 复用为USB_BOOT ,开机前如果把KEYIN0 上拉到 1.8V 会进入USB 下载模式; 开机前把KEYIN0 和 KEYOUT0 短接也会进入下载模式;
- 开机前不要把KEYIN1 拉高,否则会进入调试模式;
- KEYPAD 接口的所有管脚都不能复用为GPIO;
- 键盘走线请尽量远离天线,以免对天线造成干扰;
- 键盘走线串联 1K 电阻来做ESD 防护。
- TVS 预留用作ESD 防护,可以根据实际测试情况来决定是否要贴片
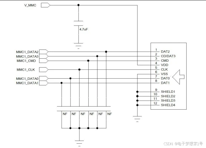
Air724UG 支持一路SDIO 接口,可以用来外接 T-Flash 卡; 参考电路如下:

- 建议预留滤波电容,以减少对LTE 天线的干扰,根据实际调试情况来决定是否要贴片;
- MMC1_CLK 建议单独立体包地,其他信号线整组一起同层包地;
- V_MMC 电源走线宽度建议 0.25mm
- 支持的SD 卡最大容量为 32GB
- 支持的文件系统格式为FAT32,非FAT32 格式的SD 卡无法正常识别;
SIM 卡接口支持 ETSI 和 IMT-2000 卡规范,支持 1.8V 和 3.0V USIM 卡。支持双卡单待。
3.14.1 SIM 接口
下表介绍了 SIM 接口的管脚定义。
表格 9:SIM 卡接口管脚定义
3.14.2 SIM0 和 内置贴片 SIM 卡 切换逻辑
Air724UG-NFM 和 Air724UG-NFC 支持 SIM0 和 SIM1 双卡单待;
Air724UG-MFM 和 Air724UG-MFC 由于模块内部已经在 SIM1 接口上内置了贴片 SIM 卡,故 SIM1 接口不可再外接 SIM 卡,也不可用作 GPIO;
模块开机后首先会去查询 SIM0 接口上是否有插入 SIM 卡,如果检测到 SIM0 接口上的 SIM 卡,就会读取 SIM0 接口的卡信息去连接网络;如果 SIM0 接口上没有检测到 SIM 卡,则会再去检测 SIM1 接口上是否有 SIM 卡(或者是内置贴片 SIM 卡),如果检测到 SIM1 接口上的 SIM 卡(或者是内置贴片 SIM 卡),就会读取 SIM1 接口的卡信息去连接网络;如果 SIM1 接口上也没有检测到 SIM 卡,则会报错,未插入 SIM 卡;
SIM0 接口和 SIM1 接口如果同时插入了 SIM 卡,默认会使用 SIM0 接口上的 SIM 卡,同时也可以通过
AT+SIMCROSS 这个指令来切换;
注意:在 SIM0,SIM1 都没有插卡的情况下,不要在开机后马上把 SIM1 信号线复用的 GPIO29,GPIO30, GPIO31 配置成 GPIO 来使用,因为在模块开机后会自动去查询 SIM 卡是否插入,即使 Luat 脚本把这 3 个管脚配置成了 GPIO,也会因为模块底层软件在查询 SIM 卡的时候又配置成了 SIM 卡信号功能,导致在操作这 3 个 GPIO 时操作失败。如果在这种情况下要使用这 3 个 GPIO,请在开机后延迟 10 秒钟再去配置这 3 个 GPIO;如果 SIM0 插入了 SIM 卡则不存在这个问题,因为模块查询到 SIM0 接口的 SIM 卡已插入的情况下,会优先使用这个 SIM 卡,不再会去查询 SIM1 接口的 SIM 卡是否已插入。
3.14.3 SIM 接口参考电路
下图是 SIM 接口的参考电路,使用 6pin 的 SIM 卡座。


在SIM卡接口的电路设计中,为了确保SIM卡的良好的功能性能和不被损坏,在电路设计中建议遵循以下设计原 则:
- SIM卡座与模块距离摆件不能太远,越近越好,尽量保证SIM卡信号线布线不超过20cm。
- SIM卡信号线布线远离RF线和VBAT电源线。
- 为了防止可能存在的USIM_CLK信号对USIM_DATA信号的串扰,两者布线不要太靠近,在两条走线之间增加 地屏蔽。且对USIM_RST_N信号也需要地保护。
- 为了保证良好的ESD保护,建议加TVS管,并靠近SIM卡座摆放。选择的ESD器件寄生电容不大于50pF。在模 块和SIM卡之间也可以串联22欧姆的电阻用以抑制杂散EMI,增强ESD防护。SIM卡的外围电路必须尽量靠近 SIM卡座。
模块提供了两路模拟音频输入通道和三路模拟输出通道,支持通话、录音和播放等功能。
3.15.1 防止 TDD 噪声和其它噪声
手持话柄及免提的麦克风建议采用内置射频滤波双电容(如10pF和33pF)的驻极体麦克风,从干扰源头滤除射频干扰,会很大程度改善耦合TDD噪音。33pF电容用于滤除模块工作在900MHz频率时的高频干扰。如果不加该电容,在通话时候有可能会听到TDD噪声。同时10pF的电容是用以滤除工作在1800MHz频率时的高频干扰。 需要注意的是,由于电容的谐振点很大程度上取决于电容的材料以及制造工艺,因此选择电容时,需要咨询电容的供应商,选择最合适的容值来滤除高频噪声。
PCB 板上的射频滤波电容摆放位置要尽量靠近音频器件或音频接口,走线尽量短,要先经过滤波电容再到其他点。
天线的位置离音频元件和音频走线尽量远,减少辐射干扰,电源走线和音频走线不能平行,电源线尽量远 离音频线。
差分音频走线必须遵循差分信号的Layout规则。
3.15.2 麦克风接口
AIN1通道已内置驻极体麦克风偏置电压。 参考电路下图所示:

3.15.3 耳机接口

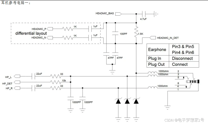
上图是目前Air724UG 的开发板上采用的耳机接口电路:
HEADMIC_BIAS 给耳机麦克提供偏置电压;
HEADMIC_IN_DET 用来检测耳机按键,HEADMIC_IN_DET 内部是一个ADC,故 HEADMIC_IN_DET 还可以支持多功能按键;
HP_DET 用来检测耳机插入,当耳机插入时为低,当耳机拔出时为高;
这个耳机电路存在一个弊端,由于耳机拔出后需要给 22uF 电容充电后HP_DET 才能为高,导致耳机拔出检测会延迟 6-10 秒左右的时间,故推荐将耳机电路修改成下面的参考电路二

更换了耳机插座的型号,换成检测管脚是常开类型的耳机插座;
- 未插入耳机时,耳机插座的 Pin3 和 Pin4 之间处于断开状态,HP_DET 由内部拉高,为高电平;
- 插入耳机后,耳机插座的 Pin3 和 Pin4 之间导通,并连接到左声道的耳机喇叭,左声道的耳机喇叭等效于 32 欧姆的接地电阻,故 HP_DET 被拉低变成低电平;
- 拔出耳机后,耳机插座的 Pin3 和 Pin4 之间断开,因为不需要给 22uF 的电容充电,HP_DET 马上变成了高电平,不会出现耳机拔出检测过慢的问题。
耳机根据第 3 段和第 4 段的接线定义不同可以分为 国标OMTP 和 美标CTIA 两种,在设计耳机插座的电路后需要选择相应的耳机。
上面的两个耳机参考电路是按照国标OMTP 设计的,故只能使用 OMTP 标准的耳机。如果要使用美标 CTIA
的耳机,则需要把第 3 段、第 4 段的接线对换一下。

表格 10:耳机输出性能参数,测试条件:25°C,VBAT=4.2V
3.15.4 听筒输出接口
听筒输出可以驱动 32 欧姆的差分听筒,参考电路如下:

表格 11:听筒输出性能参数,测试条件:25°C,VBAT=4.2V
3.15.5 喇叭输出接口
喇叭输出通道可以直接驱动8欧姆喇叭,参考电路如下:

- Speaker 的走线需要走成差分形式,平行并等长;
- Speaker 走线宽度建议在 0.5mm 以上;
- 模块内置音频PA 可配置为Class-AB 模式或 Class-D 模式,工作在 Class-D 模式下时,Speaker 走线对外的干扰特别大,Layout 时要注意远离敏感信号线;
- 10pF 和 33pF 的滤波电容需要靠近 speaker 放置;
- 建议预留TVS 保护管,靠近speaker 放置;
- 如果因为内置PA 的输出功率不够大,可以再外加一个音频功放,注意一定要选支持差分输入的音频功放,并把模块内置 PA 的工作模式配置成Class-AB
表格 12:喇叭输出性能参数(Class-AB 模式),测试条件:25°C,VBAT=4.2V
表格 13:喇叭输出性能参数(Class-D 模式),测试条件:25°C,VBAT=4.2V
- Air724UG 模块最多可支持 6 路LDO 输出;
- V_GLOBAL_1V8 同时也给模块内部供电,因此推荐只用来给外部上下拉用,不要给大功率器件供电,以免影响系统稳定;
- VMMC 通常给MMC 卡供电,VCC_LCD 通常给LCD 供电,VCC_CAMA 和 VCC_CAMD 通常给Camera供电,VSIM1 通常用来给SIM 卡供电,在没有上述外设时,这些LDO 也可以灵活的用来给其他设备供电,请注意在给外部器件供电时不要超过 LDO 的最大电流。
- 注意在调整VMMC 的输出电压时,也会同时影响到 VMMC 电压域的GPIO: GPIO24,GPIO25,GPIO26,GPIO27,GPIO28
- 注意在调整VCC_LCD 的输出电压时,也会同时影响到VCC_LCD 电压域的GPIO: GPIO0,GPIO1,GPIO2,GPIO3,GPIO4
- 注意在调整VSIM1 的输出电压时,也会同时影响到 VSIM1 电压域的GPIO:GPIO29,GPIO30,GPIO31
PWM_PWT_OUT 的时钟基于 APB 时钟,主时钟是 200Mhz,通过配置 pwt 寄存器的 PWT_Period 和
PWT_Duty 来控制 pwm 的输出
PWM_LPG_OUT(Light Pulse Generation)用于低频率的应用如驱动 LED 闪烁。下面是频率和占空比可以选择的取值范围:
周期范围:125ms,250ms,500ms,1000ms,1500ms,2000ms,2500ms, 3000ms
选择对应的时间,输出的波形周期也与之对应。
高电平时间: 15.6ms, 31.2ms, 46.8ms, 62ms, 78ms, 94ms, 110ms, 125ms, 140ms, 156ms, 172ms, 188ms, 200ms, 218ms, 243ms
选择对应高电平时间,输出在当前周期内的高电平。
Air724UG 支持两路ADC 输入
表格 14:ADC 性能
注意:
- 在 VBAT 没有供电的情况下,ADC 接口不要接任何输入电压。
- ADC 的极限输入电压是 5V;
- 软件默认设置的量程是 0-VBAT,如果输入电压超过 VBAT,会导致ADC 获取的值误差很大;
- 可以通过软件设置不同的量程来调整ADC 的精度;
3.19.1 WAKEUP_OUT
表格 15:WAKEUP_OUT 信号动作
如果模块用作主叫方,WAKEUP_OUT 会保持高电平,收到 URC 信息或者短信时除外。而模块用作被叫方时,
WAKEUP_OUT 的时序如下所示:



3.19.2 AP_WAKEUP_MODULE
模块支持两种睡眠模式:
睡眠模式 1:发送 AT+CSCLK=1,通过 AP_WAKEUP_MODULE 管脚电平控制模块是否进入睡眠睡眠模式 2:发送 AT+CSCLK=2,模块在串口空闲一段时间后自动进入睡眠
3.19.3 状态指示灯
Air724UG 用一个管脚来指示开机状态,用两个管脚信号来指示网络的状态。如下两表分别描述了管脚定义和不同网络状态下的逻辑电平变化:
表格 16:网络指示管脚定义
表格 17:指示网络管脚的工作状态
指示灯参考电路如下图所示:

图表 19:指示灯参考电路
根据系统需求,有两种方式可以使模块进入到低功耗的状态。对于AT版本使用“AT+CFUN”命令可以使模块 进入最少功能状态。
具体的功耗数据请查询 5.4 功耗 章节。
3.20.1 最少功能模式 / 飞行模式
最少功能模式可以将模块功能减少到最小程度,此模式可以通过发送“AT+CFUN=”命令来设置。 参数可以选择 0,1,4。
- 0:最少功能(关闭RF和SIM卡);
- 1:全功能(默认);
- 4:关闭RF发送和接收功能;
如果使用“AT+CFUN=0”将模块设置为最少功能模式,射频部分和 SIM 卡部分的功能将会关闭。而串口依然有效,但是与射频部分以及 SIM 卡部分相关的 AT 命令则不可用。
如果使用“AT+CFUN=4”设置模块,RF部分功能将会关闭,而串口依然有效。所有与RF部分相关的AT命令不 可用。
模块通过“AT+CFUN=0”或者“AT+CFUN=4”设置以后,可以通过“AT+CFUN=1”命令设置返回到全功能状态。
3.20.2 睡眠模式(慢时钟模式)
对于 LUAT 版本,模块开机默认启动自动睡眠控制,在系统空闲的情况下会自动进入睡眠模式, 可以通过定时器,IO 中断,网络消息中断,闹钟中断等来唤醒。
对于标准 AT 版本,对于睡眠模式的控制方法如下:
3.20.2.1 串口应用
串口应用下支持两种睡眠模式:
- 睡眠模式 1:通过 AP_WAKEUP_MODULE 管脚电平控制模块是否进入睡眠
- 睡眠模式 2:模块在串口空闲一段时间后自动进入睡眠
3.20.2.1.1 睡眠模式 1
开启条件:
发送 AT 指令 AT+CSCLK=1
模块进入睡眠:
控制 AP_WAKEUP_MODULE 脚拉高,模块会进入睡眠模式 1
模块退出睡眠:
拉低 AP_WAKEUP_MODULE 脚 50ms 以上,模块会退出睡眠模式可以接受 AT 指令模块在睡眠模式 1 时的软件功能:
不响应 AT 指令,但是收到数据/短信/来电会有 URC 上报
HOST 睡眠时,模块收到数据 / 短信 / 来电如何唤醒 HOST :
WAKEUP_OUT 信号
3.20.2.1.2 睡眠模式 2
开启条件:
发送 AT 指令 AT+CSLCK=2
模块进入睡眠:
串口空闲超过 AT+WAKETIM 配置的时间(默认 5s),模块自动进入睡眠模式 2
模块退出睡眠:
串口连续发送 AT 直到模块回应时即退出睡眠模式 2
模块在睡眠模式 2 时的软件功能:
不响应 AT 指令,但是收到数据/短信/来电会有 URC 上报
HOST 睡眠时,模块收到数据 / 短信 / 来电如何唤醒 HOST :
WAKEUP_OUT 信号
3.20.2.2 USB应用
开启条件:
USB HOST 必须支持 USB suspend/resume
模块进入睡眠:
HOST 发起 USB suspend
模块退出睡眠:
HOST 发起 USB resume
HOST 睡眠时,模块收到数据 / 短信 / 来电如何唤醒 HOST :
WAKEUP_OUT 信号
表格 18:模式切换汇总
以上先分享到这里,接下来会分享第三部分。
到此这篇msp430f247单片机(msp430f413单片机介绍)的文章就介绍到这了,更多相关内容请继续浏览下面的相关推荐文章,希望大家都能在编程的领域有一番成就!版权声明:
本文来自互联网用户投稿,该文观点仅代表作者本人,不代表本站立场。本站仅提供信息存储空间服务,不拥有所有权,不承担相关法律责任。
如若内容造成侵权、违法违规、事实不符,请将相关资料发送至xkadmin@xkablog.com进行投诉反馈,一经查实,立即处理!
转载请注明出处,原文链接:https://www.xkablog.com/bcyy/19468.html